Modeling the interinfluence of fertilizer-induced ammonia emission, nitrogen deposition, and aerosol radiative effects using modified CESM2
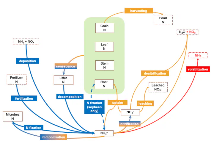
Ammonia in the terrestrial nitrogen cycleCodes are available here: https://github.com/kamingfung/Fung_NH3/
Ammonia in the terrestrial nitrogen cycleCodes are available here: https://github.com/kamingfung/Fung_NH3/